agnese-nano.json

Images for agnese-nano.json

Agnese Nano – Movies, Bio and Lists on MUBI, image size:1280x1519
Agnese Nano – Movies, Bio and Lists on MUBI
image size: 1280x1519
Agnese Nano - Contact Info, Agent, Manager | IMDbPro, image size:4496x3000
Agnese Nano - Contact Info, Agent, Manager | IMDbPro
image size: 4496x3000
Agnese nano hi-res stock photography and images - Alamy, image size:866x1390
Agnese nano hi-res stock photography and images - Alamy
image size: 866x1390
Agnese Nano attends the premiere of 'The Miracle at St. Anna' at Stock  Photo - Alamy, image size:861x1390
Agnese Nano attends the premiere of 'The Miracle at St. Anna' at Stock Photo - Alamy
image size: 861x1390
Agnese Nano Pictures | Rotten Tomatoes, image size:1080x1440
Agnese Nano Pictures | Rotten Tomatoes
image size: 1080x1440
Agnese Nano, image size:5568x3712
Agnese Nano
image size: 5568x3712
Agnese NANO (@AgneseNano) • Facebook, image size:2048x1365
Agnese NANO (@AgneseNano) • Facebook
image size: 2048x1365
Italian actress Agnese Nano in the movie Passi sulla Luna, 1969 Stock Photo  - Alamy, image size:948x1390
Italian actress Agnese Nano in the movie Passi sulla Luna, 1969 Stock Photo - Alamy
image size: 948x1390
Agnese nano hi-res stock photography and images - Alamy, image size:866x1390
Agnese nano hi-res stock photography and images - Alamy
image size: 866x1390
Agnese Nano in Cinema Paradiso (1988), image size:2160x1211
Agnese Nano in Cinema Paradiso (1988)
image size: 2160x1211
Agnese nano hi-res stock photography and images - Alamy, image size:865x1390
Agnese nano hi-res stock photography and images - Alamy
image size: 865x1390
Agnese Nano Poses On Red Carpet Editorial Stock Photo - Stock Image |  Shutterstock Editorial, image size:1500x1000
Agnese Nano Poses On Red Carpet Editorial Stock Photo - Stock Image | Shutterstock Editorial
image size: 1500x1000
Agnese Nano Poses On Red Carpet Editorial Stock Photo - Stock Image |  Shutterstock Editorial, image size:1000x1500
Agnese Nano Poses On Red Carpet Editorial Stock Photo - Stock Image | Shutterstock Editorial
image size: 1000x1500
Agnese Nano - Profile Images — The Movie Database (TMDB), image size:1280x1920
Agnese Nano - Profile Images — The Movie Database (TMDB)
image size: 1280x1920
Agnese NANO (@AgneseNano) • Facebook, image size:2048x1366
Agnese NANO (@AgneseNano) • Facebook
image size: 2048x1366
Agnese NANO (@AgneseNano) • Facebook, image size:853x1280
Agnese NANO (@AgneseNano) • Facebook
image size: 853x1280
Agnese NANO (@AgneseNano) • Facebook, image size:949x1460
Agnese NANO (@AgneseNano) • Facebook
image size: 949x1460
Agnese Nano Foto de stock de contenido editorial - Imagen de stock |  Shutterstock Editorial, image size:1500x1119
Agnese Nano Foto de stock de contenido editorial - Imagen de stock | Shutterstock Editorial
image size: 1500x1119
Agnese nano, cinema paradiso hi-res stock photography and images - Alamy, image size:1300x996
Agnese nano, cinema paradiso hi-res stock photography and images - Alamy
image size: 1300x996
Agnese Nano - Alchetron, The Free Social Encyclopedia, image size:1280x720
Agnese Nano - Alchetron, The Free Social Encyclopedia
image size: 1280x720
Agnese Nano redaktionelt stock-foto – stock-foto | Shutterstock Editorial, image size:1500x1106
Agnese Nano redaktionelt stock-foto – stock-foto | Shutterstock Editorial
image size: 1500x1106
Enchantment (1998) | MUBI, image size:1280x720
Enchantment (1998) | MUBI
image size: 1280x720
Agnese Nano – actress of cinema paradiso – EDIFICIO HANAX, image size:1320x945
Agnese Nano – actress of cinema paradiso – EDIFICIO HANAX
image size: 1320x945
Agnese Nano (agnesenano) on Myspace, image size:850x1277
Agnese Nano (agnesenano) on Myspace
image size: 850x1277
Agnese NANO (@AgneseNano) • Facebook, image size:1365x2048
Agnese NANO (@AgneseNano) • Facebook
image size: 1365x2048
Agnese Nano, image size:1224x740
Agnese Nano
image size: 1224x740
Agnese NANO (@AgneseNano) • Facebook, image size:1124x750
Agnese NANO (@AgneseNano) • Facebook
image size: 1124x750
Nuovo Cinema Paradiso – @mei3m on Tumblr, image size:1280x752
Nuovo Cinema Paradiso – @mei3m on Tumblr
image size: 1280x752
Marco Leonardi, image size:1440x1844
Marco Leonardi
image size: 1440x1844
Red Carpet - the 18th Rome Film Festival Editorial Image - Image of actors,  cast: 295281670, image size:1800x1080
Red Carpet - the 18th Rome Film Festival Editorial Image - Image of actors, cast: 295281670
image size: 1800x1080
Agnes Nano Charm, image size:1600x1156
Agnes Nano Charm
image size: 1600x1156
Agnese Nano: Riflessioni sulla fede e il divino, image size:1920x1920
Agnese Nano: Riflessioni sulla fede e il divino
image size: 1920x1920
Agnes Nano Charm, image size:1080x1920
Agnes Nano Charm
image size: 1080x1920
Agnese Nano Movies and TV Shows - Plex, image size:1920x1920
Agnese Nano Movies and TV Shows - Plex
image size: 1920x1920
Agnes (nano) : r/AgnesTachyon, image size:1000x1500
Agnes (nano) : r/AgnesTachyon
image size: 1000x1500
Agnese Nano Movies and TV Shows - Plex, image size:1080x1070
Agnese Nano Movies and TV Shows - Plex
image size: 1080x1070
Cinema Paradiso – The Frida Cinema, image size:1440x1920
Cinema Paradiso – The Frida Cinema
image size: 1440x1920
35mm vintage slide* 1998 RAI 2 INCANTESIMO, image size:1920x2880
35mm vintage slide* 1998 RAI 2 INCANTESIMO
image size: 1920x2880
Numéro un nano leather crossbody bag Polene Pink in Leather - 24896238, image size:1080x1472
Numéro un nano leather crossbody bag Polene Pink in Leather - 24896238
image size: 1080x1472
Edera (1992) | MUBI, image size:1000x1426
Edera (1992) | MUBI
image size: 1000x1426
10 Greatest Romantic Movies of the Last 100 Years, Ranked, image size:1280x884
10 Greatest Romantic Movies of the Last 100 Years, Ranked
image size: 1280x884
La voce dei protagonisti : Le video Interviste al cast di \, image size:1024x1024
La voce dei protagonisti : Le video Interviste al cast di \
image size: 1024x1024
Agnese Nano Movies and TV Shows - Plex, image size:1504x846
Agnese Nano Movies and TV Shows - Plex
image size: 1504x846
Agnese Nano Movies and TV Shows - Plex, image size:1650x825
Agnese Nano Movies and TV Shows - Plex
image size: 1650x825
Adelaide (1992), image size:1500x992
Adelaide (1992)
image size: 1500x992
With Agnese Nano (Sorted by Popularity Ascending), image size:1920x2880
With Agnese Nano (Sorted by Popularity Ascending)
image size: 1920x2880
Thakoon Spring 2016 Ready-to-Wear Fashion Show | Vogue, image size:852x1278
Thakoon Spring 2016 Ready-to-Wear Fashion Show | Vogue
image size: 852x1278
35mm vintage slide*1991 FACCIONE - Nadia RINALDI Paco RECONTI Agnese NANO, image size:1176x830
35mm vintage slide*1991 FACCIONE - Nadia RINALDI Paco RECONTI Agnese NANO
image size: 1176x830
Milan Italy Milanesiana Amos Gitai Tribute Editorial Stock Photo - Stock  Image | Shutterstock Editorial, image size:4050x6000
Milan Italy Milanesiana Amos Gitai Tribute Editorial Stock Photo - Stock Image | Shutterstock Editorial
image size: 4050x6000
Italian photocall for 'Miracle At St. Anna', image size:2000x3000
Italian photocall for 'Miracle At St. Anna'
image size: 2000x3000
CINEMA PARADISO / OCT 21 - The Avon Theatre, image size:1280x877
CINEMA PARADISO / OCT 21 - The Avon Theatre
image size: 1280x877
Faccione – Poster Museum, image size:1440x1440
Faccione – Poster Museum
image size: 1440x1440
Corporate high-flyer's recipe for meat-free revolution, image size:1500x1163
Corporate high-flyer's recipe for meat-free revolution
image size: 1500x1163
Love Letters to the Movies Part 2: Love and Death, image size:960x1674
Love Letters to the Movies Part 2: Love and Death
image size: 960x1674
Apiece Apart Spring 2020 Ready-to-Wear Fashion Show | Vogue, image size:1920x1330
Apiece Apart Spring 2020 Ready-to-Wear Fashion Show | Vogue
image size: 1920x1330
BAUX (@bauxdesign) · Stockholm, image size:1604x2241
BAUX (@bauxdesign) · Stockholm
image size: 1604x2241
Italian photocall for 'Miracle At St. Anna', image size:1200x675
Italian photocall for 'Miracle At St. Anna'
image size: 1200x675
The Frick Collection Hosts its Annual Young Fellows Ball | Vogue, image size:1280x720
The Frick Collection Hosts its Annual Young Fellows Ball | Vogue
image size: 1280x720
Full credits of \, image size:2560x3840
Full credits of \
image size: 2560x3840
Beautiful People Tokyo Spring 2016 Fashion Show | Vogue, image size:1080x1350
Beautiful People Tokyo Spring 2016 Fashion Show | Vogue
image size: 1080x1350
Agnese Nano: Riflessioni sulla fede e il divino | TikTok, image size:960x1800
Agnese Nano: Riflessioni sulla fede e il divino | TikTok
image size: 960x1800
Apiece Apart Spring 2019 Ready-to-Wear Fashion Show | Vogue, image size:1024x819
Apiece Apart Spring 2019 Ready-to-Wear Fashion Show | Vogue
image size: 1024x819
agnes : r/glassanimals, image size:819x1200
agnes : r/glassanimals
image size: 819x1200
Italian photocall for 'Miracle At St. Anna', image size:2000x3000
Italian photocall for 'Miracle At St. Anna'
image size: 2000x3000
Cinema Paradiso - Apple TV, image size:720x1280
Cinema Paradiso - Apple TV
image size: 720x1280
Harvey's Hellhole: Cinema Paradiso — Crooked Marquee, image size:2560x3840
Harvey's Hellhole: Cinema Paradiso — Crooked Marquee
image size: 2560x3840
10 Greatest Romantic Movies of the Last 100 Years, Ranked, image size:1080x1080
10 Greatest Romantic Movies of the Last 100 Years, Ranked
image size: 1080x1080
Italian photocall for 'Miracle At St. Anna', image size:960x1778
Italian photocall for 'Miracle At St. Anna'
image size: 960x1778
NP DEFINITIVE SERIES - North Park Theatre, image size:1200x675
NP DEFINITIVE SERIES - North Park Theatre
image size: 1200x675
Advanced Science: Vol 11, No 28, image size:1200x749
Advanced Science: Vol 11, No 28
image size: 1200x749
Agnese Nano: Riflessioni sulla fede e il divino | TikTok, image size:1200x675
Agnese Nano: Riflessioni sulla fede e il divino | TikTok
image size: 1200x675
Movie Nights Program 2024 by bryant_park - Issuu, image size:960x1350
Movie Nights Program 2024 by bryant_park - Issuu
image size: 960x1350
Frontiers | Comprehensive characterization of RNA cargo of extracellular  vesicles in breast cancer patients undergoing neoadjuvant chemotherapy, image size:1920x1080
Frontiers | Comprehensive characterization of RNA cargo of extracellular vesicles in breast cancer patients undergoing neoadjuvant chemotherapy
image size: 1920x1080
Multiscale Structural Design of 2D Nanomaterials‐based Flexible Electrodes  for Wearable Energy Storage Applications - Chao - 2024 - Advanced Science -  Wiley Online Library, image size:1652x2171
Multiscale Structural Design of 2D Nanomaterials‐based Flexible Electrodes for Wearable Energy Storage Applications - Chao - 2024 - Advanced Science - Wiley Online Library
image size: 1652x2171
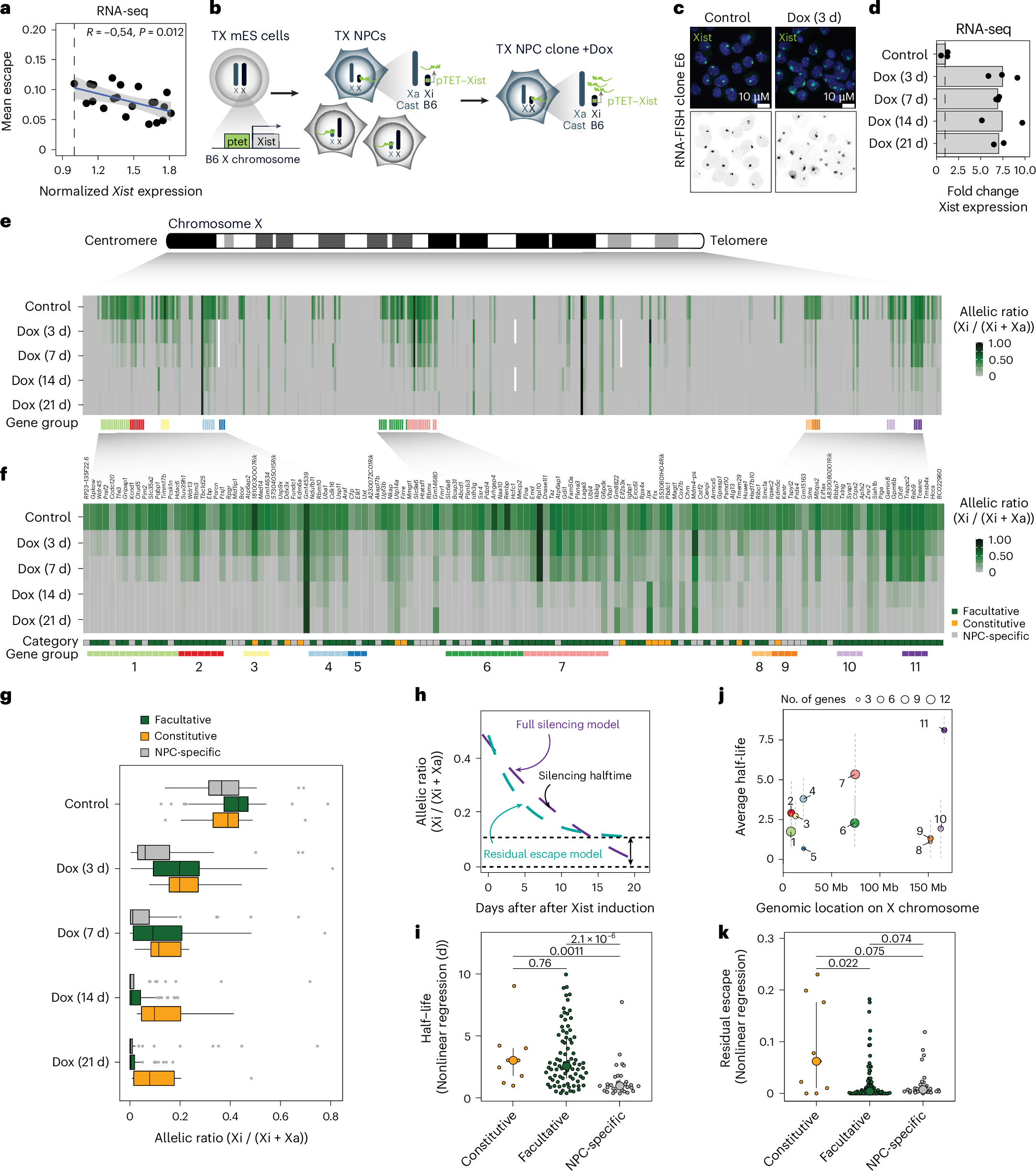
Escape from X inactivation is directly modulated by Xist noncoding RNA |  Nature Cell Biology, image size:1186x1701
Escape from X inactivation is directly modulated by Xist noncoding RNA | Nature Cell Biology
image size: 1186x1701
Toxicity and modulation of silver nanoparticles synthesized using abalone  viscera hydrolysates on bacterial community in aquatic environment -  Frontiers, image size:1152x2048
Toxicity and modulation of silver nanoparticles synthesized using abalone viscera hydrolysates on bacterial community in aquatic environment - Frontiers
image size: 1152x2048
FROST™ AI Vending Freezer | Tap Grab \u0026 Go Smart Control – Genius Vend, image size:1200x1752
FROST™ AI Vending Freezer | Tap Grab \u0026 Go Smart Control – Genius Vend
image size: 1200x1752
Agnese Nano: Riflessioni sulla fede e il divino | TikTok, image size:1000x996
Agnese Nano: Riflessioni sulla fede e il divino | TikTok
image size: 1000x996
Agnes Sama ♡ (by-Alolek Bone) : r/AgnesTachyon, image size:2168x2449
Agnes Sama ♡ (by-Alolek Bone) : r/AgnesTachyon
image size: 2168x2449
Agnese Nano: Riflessioni sulla fede e il divino | TikTok, image size:1200x1105
Agnese Nano: Riflessioni sulla fede e il divino | TikTok
image size: 1200x1105
Frontiers | The Anticariogenic Efficacy of Nano Silver Fluoride, image size:1600x1600
Frontiers | The Anticariogenic Efficacy of Nano Silver Fluoride
image size: 1600x1600
Never Too Late for Love | Cast and Crew | Rotten Tomatoes, image size:1186x1581
Never Too Late for Love | Cast and Crew | Rotten Tomatoes
image size: 1186x1581
RNA Granules at the Crossroads of Synaptic Dysfunction and  Neurodegeneration - Nóbrega‐Martins - 2025 - Journal of Neurochemistry -  Wiley Online Library, image size:3000x3928
RNA Granules at the Crossroads of Synaptic Dysfunction and Neurodegeneration - Nóbrega‐Martins - 2025 - Journal of Neurochemistry - Wiley Online Library
image size: 3000x3928
Support the Fundraising Initiative for the Film 'Mamo non Mamo' at Cinema, image size:1186x1701
Support the Fundraising Initiative for the Film 'Mamo non Mamo' at Cinema
image size: 1186x1701
Frontiers | Antitumor Effect and Immune Response of Nanosecond Pulsed  Electric Fields in Pancreatic Cancer, image size:865x1262
Frontiers | Antitumor Effect and Immune Response of Nanosecond Pulsed Electric Fields in Pancreatic Cancer
image size: 865x1262
Zooming into Gene Activation: Estrogen Receptor α Dimerization and DNA  Binding Visualized by High-Speed Atomic Force Microscopy | ACS Nano, image size:2000x2667
Zooming into Gene Activation: Estrogen Receptor α Dimerization and DNA Binding Visualized by High-Speed Atomic Force Microscopy | ACS Nano
image size: 2000x2667
O Rato Cinéfilo: novembro 2021, image size:1984x1500
O Rato Cinéfilo: novembro 2021
image size: 1984x1500
Fashion Influencer Marketing in the UK | Sprout Social, image size:1080x1920
Fashion Influencer Marketing in the UK | Sprout Social
image size: 1080x1920
Lipid-Based Nano-Sized Cargos | Encyclopedia MDPI, image size:1326x1550
Lipid-Based Nano-Sized Cargos | Encyclopedia MDPI
image size: 1326x1550
Tribological behavior of shape-specific microplate-enriched synovial fluids  on a linear two-axis tribometer | Friction, image size:1258x1848
Tribological behavior of shape-specific microplate-enriched synovial fluids on a linear two-axis tribometer | Friction
image size: 1258x1848
Cinema Italiano: CINEMA PARADISO (1988) - Aspen Film, image size:1011x1419
Cinema Italiano: CINEMA PARADISO (1988) - Aspen Film
image size: 1011x1419
Wnt target IQGAP3 promotes Wnt signaling via disrupting Axin1-CK1α  interaction | Oncogene, image size:1350x1080
Wnt target IQGAP3 promotes Wnt signaling via disrupting Axin1-CK1α interaction | Oncogene
image size: 1350x1080
Extracellular Vesicles for Clinical Diagnostics: From Bulk Measurements to  Single-Vesicle Analysis | ACS Nano, image size:3049x3044
Extracellular Vesicles for Clinical Diagnostics: From Bulk Measurements to Single-Vesicle Analysis | ACS Nano
image size: 3049x3044
Condensate interfacial forces reposition DNA loci and probe chromatin  viscoelasticity: Cell, image size:827x1099
Condensate interfacial forces reposition DNA loci and probe chromatin viscoelasticity: Cell
image size: 827x1099
Cinema Paradiso (1989) | Gone With The Twins, image size:1000x1481
Cinema Paradiso (1989) | Gone With The Twins
image size: 1000x1481

Random Photos