Ketamina Pisa Precious Accents

Images for Ketamina Pisa Precious Accents

Ketamine Jewelry - Etsy, image size:1080x1920
Ketamine Jewelry - Etsy
image size: 1080x1920
Ketamine Jewelry - Etsy, image size:2592x2592
Ketamine Jewelry - Etsy
image size: 2592x2592
Got proposed to while wearing Ether Moon : r/RedditLaqueristas, image size:3000x3000
Got proposed to while wearing Ether Moon : r/RedditLaqueristas
image size: 3000x3000
skyline keramik premium | consoles | Cattelan Italia, image size:1125x2436
skyline keramik premium | consoles | Cattelan Italia
image size: 1125x2436
Ketamine Jewelry - Etsy, image size:2362x3543
Ketamine Jewelry - Etsy
image size: 2362x3543
Structural basis for psilocybin biosynthesis | Nature Communications, image size:3000x3000
Structural basis for psilocybin biosynthesis | Nature Communications
image size: 3000x3000
Ketamine Jewelry - Etsy, image size:1685x2498
Ketamine Jewelry - Etsy
image size: 1685x2498
The 'Spatial Alchemist' Can Help You Go Deep on Your Renovation, image size:3000x3000
The 'Spatial Alchemist' Can Help You Go Deep on Your Renovation
image size: 3000x3000
The 'Spatial Alchemist' Can Help You Go Deep on Your Renovation, image size:6720x4480
The 'Spatial Alchemist' Can Help You Go Deep on Your Renovation
image size: 6720x4480
True Yang Therapy, image size:980x1470
True Yang Therapy
image size: 980x1470
Got a perfectly preserved 1743 copy of Lucian's dialogues! : r/AncientGreek, image size:2047x2451
Got a perfectly preserved 1743 copy of Lucian's dialogues! : r/AncientGreek
image size: 2047x2451
Suprachiasmatic nucleus promotes hyperglycemia induced by sleep delay:  Current Biology, image size:3024x4032
Suprachiasmatic nucleus promotes hyperglycemia induced by sleep delay: Current Biology
image size: 3024x4032
Practitioners Integration Retreat · Psychedelic Support, image size:996x996
Practitioners Integration Retreat · Psychedelic Support
image size: 996x996
Carti Single 'Ketamine' Discussion in Music \u0026 Sports Discord, image size:1080x1080
Carti Single 'Ketamine' Discussion in Music \u0026 Sports Discord
image size: 1080x1080
Adaptive Changes in Group 2 Metabotropic Glutamate Receptors Underlie the  Deficit in Recognition Memory Induced by Methamphetamine in Mice | eNeuro, image size:1080x1920
Adaptive Changes in Group 2 Metabotropic Glutamate Receptors Underlie the Deficit in Recognition Memory Induced by Methamphetamine in Mice | eNeuro
image size: 1080x1920
The p-ERG spatial acuity in the biomedical pig under physiological  conditions | Scientific Reports, image size:748x1280
The p-ERG spatial acuity in the biomedical pig under physiological conditions | Scientific Reports
image size: 748x1280
Drug Laws of Indiana: Legal Vs Illegal Drugs and Penalties - The Grove  Estate, image size:2006x1167
Drug Laws of Indiana: Legal Vs Illegal Drugs and Penalties - The Grove Estate
image size: 2006x1167
Integration Intensive Retreat · Psychedelic Support, image size:1600x900
Integration Intensive Retreat · Psychedelic Support
image size: 1600x900
The Drug Revolution That No One Can Stop | by Mike Power | Matter | Medium, image size:1080x1080
The Drug Revolution That No One Can Stop | by Mike Power | Matter | Medium
image size: 1080x1080
Buy this Ketamine Nasal Spray Online at The Magic Dispensary., image size:2700x1350
Buy this Ketamine Nasal Spray Online at The Magic Dispensary.
image size: 2700x1350
The Neural Correlates of Spontaneous Beat Processing and Its Relationship  with Music-Related Characteristics of the Individual | eNeuro, image size:1024x768
The Neural Correlates of Spontaneous Beat Processing and Its Relationship with Music-Related Characteristics of the Individual | eNeuro
image size: 1024x768
True Yang Therapy, image size:1800x913
True Yang Therapy
image size: 1800x913
Psilocybin Drug Test Kit - Mushroom test - Low Wholesale Prices, image size:2048x1362
Psilocybin Drug Test Kit - Mushroom test - Low Wholesale Prices
image size: 2048x1362
Adaptive Changes in Group 2 Metabotropic Glutamate Receptors Underlie the  Deficit in Recognition Memory Induced by Methamphetamine in Mice | eNeuro, image size:960x960
Adaptive Changes in Group 2 Metabotropic Glutamate Receptors Underlie the Deficit in Recognition Memory Induced by Methamphetamine in Mice | eNeuro
image size: 960x960
Frontiers | Enhanced enrichment of extracellular vesicles for laboratory  and clinical research from drop-sized blood samples, image size:1367x1800
Frontiers | Enhanced enrichment of extracellular vesicles for laboratory and clinical research from drop-sized blood samples
image size: 1367x1800
Graphene oxide increases the phototransduction efficiency of copolymeric  nanoimplants and rescues visual functions in rat and pig models of  Retinitis pigmentosa | Nature Communications, image size:996x1266
Graphene oxide increases the phototransduction efficiency of copolymeric nanoimplants and rescues visual functions in rat and pig models of Retinitis pigmentosa | Nature Communications
image size: 996x1266
Lena Dunham's “Too Much” Is Exactly Enough | The New Republic, image size:1998x1741
Lena Dunham's “Too Much” Is Exactly Enough | The New Republic
image size: 1998x1741
Psychiatry \u0026 Medication Management in Denver \u0026 Littleton — Balanced Mental  Wellness | Mental Health Services In Denver \u0026 Englewood, Co, image size:2964x1976
Psychiatry \u0026 Medication Management in Denver \u0026 Littleton — Balanced Mental Wellness | Mental Health Services In Denver \u0026 Englewood, Co
image size: 2964x1976
This is hard to understand outside of the US : r/duolingo, image size:2000x1333
This is hard to understand outside of the US : r/duolingo
image size: 2000x1333
Practitioners Integration Retreat · Psychedelic Support, image size:1080x1779
Practitioners Integration Retreat · Psychedelic Support
image size: 1080x1779
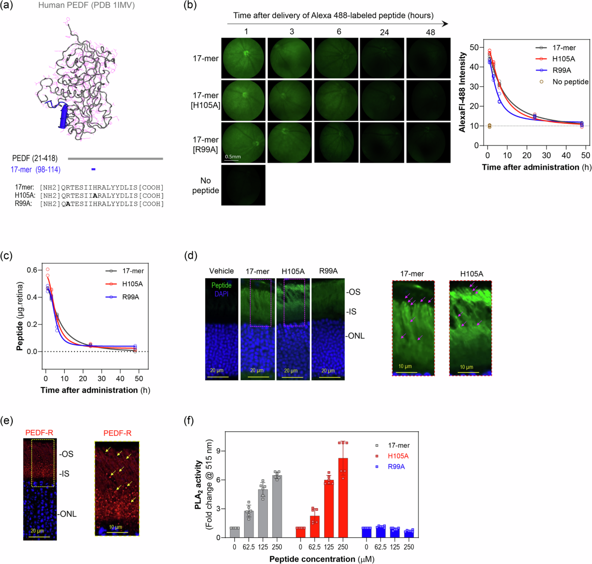
H105A peptide eye drops promote photoreceptor survival in murine and human  models of retinal degeneration | Communications Medicine, image size:1920x1080
H105A peptide eye drops promote photoreceptor survival in murine and human models of retinal degeneration | Communications Medicine
image size: 1920x1080
Your Review: Project Xanadu - The Internet That Might Have Been, image size:1200x1144
Your Review: Project Xanadu - The Internet That Might Have Been
image size: 1200x1144
How to Survive a Midlife Crisis: Drugs, Dance Music, and Free Love | by  Aaron Gell | GEN, image size:1600x938
How to Survive a Midlife Crisis: Drugs, Dance Music, and Free Love | by Aaron Gell | GEN
image size: 1600x938
Psychiatry \u0026 Medication Management in Denver \u0026 Littleton — Balanced Mental  Wellness | Mental Health Services In Denver \u0026 Englewood, Co, image size:2000x1000
Psychiatry \u0026 Medication Management in Denver \u0026 Littleton — Balanced Mental Wellness | Mental Health Services In Denver \u0026 Englewood, Co
image size: 2000x1000
Intestinal inflammation induces glymphatic remodeling, priming early  neurodegenerative signals in male mice - Ciampi - 2025 - Alzheimer's \u0026  Dementia - Wiley Online Library, image size:2000x2121
Intestinal inflammation induces glymphatic remodeling, priming early neurodegenerative signals in male mice - Ciampi - 2025 - Alzheimer's \u0026 Dementia - Wiley Online Library
image size: 2000x2121
The Neural Correlates of Spontaneous Beat Processing and Its Relationship  with Music-Related Characteristics of the Individual | eNeuro, image size:1386x1867
The Neural Correlates of Spontaneous Beat Processing and Its Relationship with Music-Related Characteristics of the Individual | eNeuro
image size: 1386x1867
Frontiers | The strength of neural entrainment to electronic music  correlates with proxies of altered states of consciousness, image size:1280x662
Frontiers | The strength of neural entrainment to electronic music correlates with proxies of altered states of consciousness
image size: 1280x662
NOT OPEN FOR BUSINESS, image size:1910x1748
NOT OPEN FOR BUSINESS
image size: 1910x1748
Experience a glimpse of the dynamic seminar held at TOSSE 2023: \, image size:1448x2048
Experience a glimpse of the dynamic seminar held at TOSSE 2023: \
image size: 1448x2048
You Can Never Leave the Border Behind – Texas Monthly, image size:1600x900
You Can Never Leave the Border Behind – Texas Monthly
image size: 1600x900
Neural Correlates of Modal Displacement and Discourse-Updating under  (Un)Certainty | eNeuro, image size:996x1280
Neural Correlates of Modal Displacement and Discourse-Updating under (Un)Certainty | eNeuro
image size: 996x1280
A Day in the Life of a Pharmacy Student, image size:1080x1920
A Day in the Life of a Pharmacy Student
image size: 1080x1920
Back \u0026 Spine Pain Specialists in Blue Point, NY | NYSI, image size:1920x1920
Back \u0026 Spine Pain Specialists in Blue Point, NY | NYSI
image size: 1920x1920
ENDANGERED SPECIES?, image size:1080x861
ENDANGERED SPECIES?
image size: 1080x861
Creativity, Innovation, and Change Across Cultures [Book], image size:2400x1600
Creativity, Innovation, and Change Across Cultures [Book]
image size: 2400x1600
The owner of this c.1910 cottage picked number 2. Which would you have  picked? : r/HistoricPreservation, image size:1400x1857
The owner of this c.1910 cottage picked number 2. Which would you have picked? : r/HistoricPreservation
image size: 1400x1857
Google I/O 2018: How Google's Duplex Demo Stole the Show | WIRED, image size:1835x2420
Google I/O 2018: How Google's Duplex Demo Stole the Show | WIRED
image size: 1835x2420
Intestinal inflammation induces glymphatic remodeling, priming early  neurodegenerative signals in male mice - Ciampi - 2025 - Alzheimer's \u0026  Dementia - Wiley Online Library, image size:5556x2171
Intestinal inflammation induces glymphatic remodeling, priming early neurodegenerative signals in male mice - Ciampi - 2025 - Alzheimer's \u0026 Dementia - Wiley Online Library
image size: 5556x2171
UROP Leaders | Center for Undergraduate Research and Academic Engagement, image size:1200x1080
UROP Leaders | Center for Undergraduate Research and Academic Engagement
image size: 1200x1080
Home - Regal Medical Group, image size:3986x4994
Home - Regal Medical Group
image size: 3986x4994
True Yang Therapy, image size:2048x3078
True Yang Therapy
image size: 2048x3078
True Yang Therapy, image size:1920x1042
True Yang Therapy
image size: 1920x1042
How Addictive Is Ketamine? Dependence, Abuse \u0026 Treatment | Gratitude Lodge, image size:1003x860
How Addictive Is Ketamine? Dependence, Abuse \u0026 Treatment | Gratitude Lodge
image size: 1003x860
Oscar Isaac - Wikipedia, image size:2048x1538
Oscar Isaac - Wikipedia
image size: 2048x1538
True Yang Therapy, image size:1003x857
True Yang Therapy
image size: 1003x857
April 2024 - BEACON Senior News - Colorado Springs by BEACON Senior News -  Issuu, image size:1200x1641
April 2024 - BEACON Senior News - Colorado Springs by BEACON Senior News - Issuu
image size: 1200x1641
ELECTROENCEPHALOGRAPHY CLINICAL NEUROPHYSIOLOGY, image size:1500x800
ELECTROENCEPHALOGRAPHY CLINICAL NEUROPHYSIOLOGY
image size: 1500x800
Practical Trends in Anesthesia and Intensive Care 2019, image size:720x1284
Practical Trends in Anesthesia and Intensive Care 2019
image size: 720x1284
176th Meeting, image size:2560x1707
176th Meeting
image size: 2560x1707
Racemic Ketamine Vs R-Ketamine Vs S-Ketamine: What You Need to Know | Isha  Health, image size:813x1200
Racemic Ketamine Vs R-Ketamine Vs S-Ketamine: What You Need to Know | Isha Health
image size: 813x1200
Solving Geometric Series: Sum of First Five Terms Explained, image size:2048x1362
Solving Geometric Series: Sum of First Five Terms Explained
image size: 2048x1362
Escaping The Shackles of Psychiatry: What I've Seen and Survived, as Both  Doctor and Patient - Mad In America, image size:989x1127
Escaping The Shackles of Psychiatry: What I've Seen and Survived, as Both Doctor and Patient - Mad In America
image size: 989x1127
2024 Fall Symposium Abstract Book, image size:1500x800
2024 Fall Symposium Abstract Book
image size: 1500x800
Class Notes and Newsmakers, image size:900x1331
Class Notes and Newsmakers
image size: 900x1331
True Yang Therapy, image size:1583x2048
True Yang Therapy
image size: 1583x2048
Creativity, Innovation, and Change Across Cultures, image size:934x1200
Creativity, Innovation, and Change Across Cultures
image size: 934x1200
WSMA Reports - Subscribe to WSMA Reports, image size:1381x2048
WSMA Reports - Subscribe to WSMA Reports
image size: 1381x2048
Racemic Ketamine Vs R-Ketamine Vs S-Ketamine: What You Need to Know | Isha  Health, image size:1440x2048
Racemic Ketamine Vs R-Ketamine Vs S-Ketamine: What You Need to Know | Isha Health
image size: 1440x2048
NOT OPEN FOR BUSINESS, image size:1200x1701
NOT OPEN FOR BUSINESS
image size: 1200x1701
Class Notes and Newsmakers, image size:1200x1200
Class Notes and Newsmakers
image size: 1200x1200
HB Magazine (with Class News) - Fall 2024 by Hathaway Brown School - Issuu, image size:720x1280
HB Magazine (with Class News) - Fall 2024 by Hathaway Brown School - Issuu
image size: 720x1280
Class Notes and Newsmakers, image size:720x1280
Class Notes and Newsmakers
image size: 720x1280
BusinessMirror June 27, 2025 by BusinessMirror - Issuu, image size:1080x1080
BusinessMirror June 27, 2025 by BusinessMirror - Issuu
image size: 1080x1080
MONDAY MORNING, 5 NOVEMBER 2018 THEATER (VCC), 8:00 A.M. TO 12:00 NOON  Session 1aAA Architectural Acoustics: Sustainable Acousti, image size:1200x1549
MONDAY MORNING, 5 NOVEMBER 2018 THEATER (VCC), 8:00 A.M. TO 12:00 NOON Session 1aAA Architectural Acoustics: Sustainable Acousti
image size: 1200x1549
The Local Paper. Mitchell Shire Edition. Wed., Mar. 20, 2024 by Ash Long -  Issuu, image size:1600x800
The Local Paper. Mitchell Shire Edition. Wed., Mar. 20, 2024 by Ash Long - Issuu
image size: 1600x800

Random Photos